The Silent Revolution: Unveiling the World of Wall Street Quants
There’s a silent revolution happening on Wall Street. Trading on Wall Street used to be synonymous with charismatic brokers shouting orders.

These days, quants — short for quantitative analysts — rule the financial markets. To predict market movements and generate profits, these mathematical wizards use complex algorithms and advanced statistical models. We’ll explore who quants are, what they do, and how they’ve changed the landscape of finance in this article.
Who Are the Quants?
A quant is someone who uses math and statistics to solve financial and risk management problems. A lot of their work is in areas like derivative pricing, risk management, and quantitative investment strategies. The intellectual elite of Wall Street are quants, most of whom have advanced degrees in math, physics, engineering, or computer science.
Wall Street traders are often introverted, highly analytical people who prefer solitude over the frenetic energy of the trading floor. It’s more like a research lab than a brokerage firm, with whiteboards scribbled with equations and discussions about statistical models and programming code.
The Evolution of Quantitative Finance
Despite their rise in the 1980s and 1990s, quants really came into their own during the latter half of the 20th century. Jim Simons, CEO of Renaissance Technologies, is one of the pioneers of quantitative finance. Renaissance was founded in 1982 by Simons, a former mathematics professor and codebreaker. From 1988 through 2018, his flagship Medallion Fund averaged 66% returns before fees, making it one of history’s most successful hedge funds.
A new generation of quants has been inspired by Simons’ success. Trading models were developed by mathematicians, statisticians, and computer scientists at firms like Jane Street, Citadel, and Two Sigma. High returns and intellectual challenges attracted top talent from academia, leading to a brain drain from fields like physics and mathematics.
What Do Quants Actually Do?
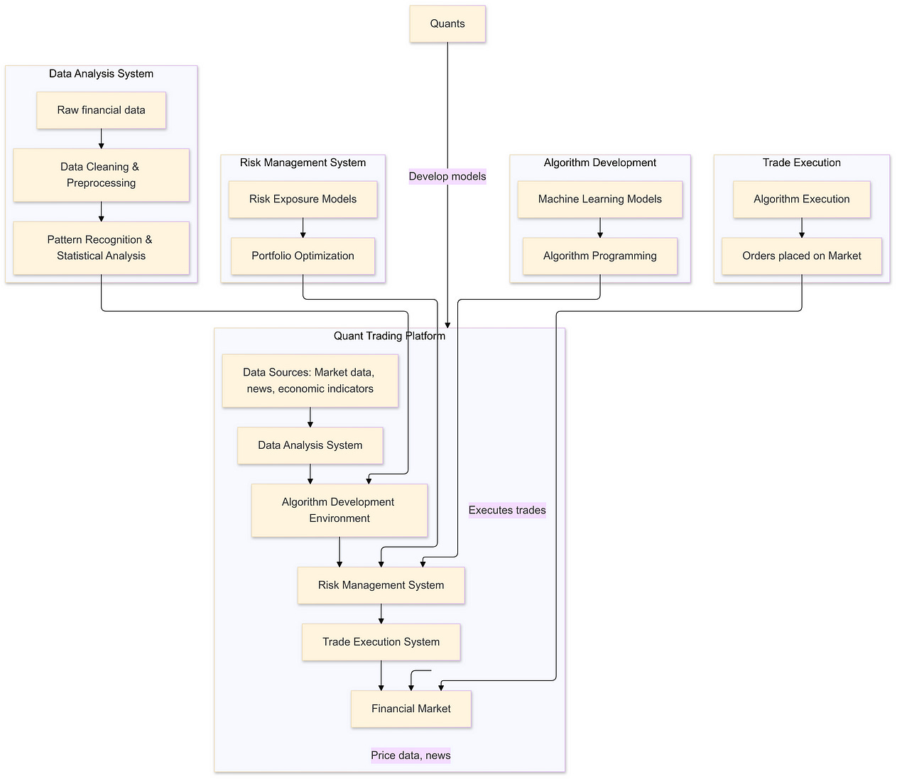
Quants are responsible for developing and implementing mathematical models that can predict price movements and identify trading opportunities. Their work involves:
Data Analysis: Quants analyze vast amounts of financial data to identify patterns and correlations that are not apparent to the naked eye. This includes historical price data, trading volumes, economic indicators, and even unconventional data sources like weather patterns or social media sentiment.
Algorithm Development: Using insights from data analysis, quants develop algorithms that can execute trades automatically. These algorithms are designed to respond to specific market conditions and can operate at speeds beyond human capability.




